2026.4.13
カテゴリー:
お知らせ
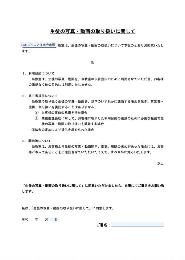
生徒の写真・動画の取り扱いに関して
保護者様にお知らせです。
先週のレッスン時に各家庭1枚タイトルのお手紙を配布しました。(PA月曜クラスは4/13配布)
内容をご確認頂き同意頂けましたら、用紙下部の日付、ご署名欄に保護者様のお名前をご記入頂き、ご提出をお願いいたします。
各家庭1枚のご提出をお願いいたします。LINEノートでのご提出でも結構です。
保護者の皆様にもホームページやSNS投稿を通じて、レッスンやイベントでお子様が楽しんで学習していらっしゃるご様子、笑顔をぜひご覧頂きたいと思っております。引き続きご協力をお願いいたします。
